Wie schon vor ein paar Tagen im Blog geschrieben, haben wir in der Wohnung in ein paar Räumen Deckenlautsprecher installiert. Die Kabel enden dazu zentral, wo auch unser Switch etc. eingebaut ist. Da das „Projekt“ mit dem Logitech X-230 Subwoofer eher nur zum Spielen und testen gedacht war, habe ich mir einen kleinen Doppelkanal Verstärker mit jeweils 100W auf amazon bestellt und den Subwoofer damit ersetzt. Da ich jedoch mich nicht auf einen Raum fest binden will und ich auch mal die Musik in anderen Räumen hören möchte, brauchte ich einen Lautsprecher-Umschalter.
Hardware
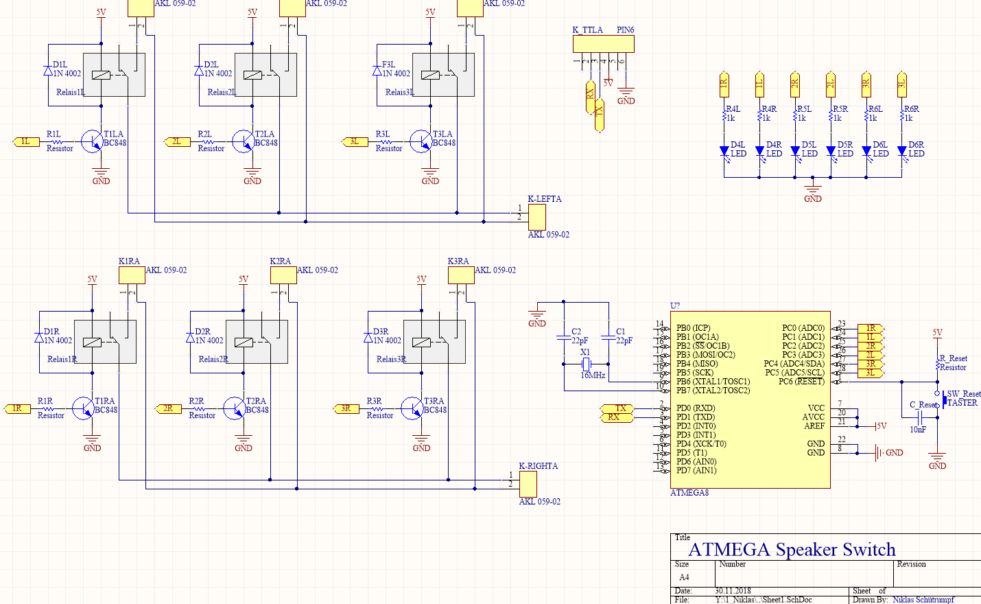
Letzten Endes ist es nicht mehr als ein paar Relais allerdings musste ich noch einen ATMEGA Mikrocontroller mit einplanen der via Serielle Schnittstelle mit einem Rechner spricht um den Kanal zu wählen.
Reinhard Weiß hat auf seiner Seite eine Lautsprecher-Umschalterbox mal auseinander genommen und einen einfachen Schaltplan gezeichnet.
Daraus wurde bei mir am Schluss folgendes. Als Relais habe ich die 5V finder 43.41.7.005.0000 verbaut. Da ich auch nur eine Lochrasterplatine verwendet habe wurde die THT Version BC548 des BC848 verbaut. Auch der Reset Button, der externe Quarz und die LEDs sind nur alternativ und nicht notwendig. Um mit dem Board zu kommunizieren reicht ein Raspberry Pi aus, wenn man bspw. die Musikbox Mopidy nutzt, ansonsten ist der Header (K_TTL) für das Modul hier ausgelegt.
Lautsprecher-Umschalter Software
Natürlich muss ich jetzt noch irgendwie mir dem ATMEGA kommunizieren können. Auf dem ATMEGA läuft ein Programm welches über die Serielle Schnittstelle einen Befehl für die Lautsprecher „Nummer“, Kanal links oder rechts und an oder aus versteht.
ch01-l-1
ch01: Channel 01
l: left
1: An
Auf dem Linux Server, der mit dem Mikrocontroller verbunden ist läuft ein Python Skript mit einem Bottle Webserver. Über das Webinterface können zwei Lautsprecher gleichzeitig eingeschaltet werden. Es können nur zwei gleichzeitig laufen, da 8 Ohm Lautsprecher verbaut wurden und die Lautsprecher parallel geschaltet werden und somit ein Widerstand von 4 Ohm entsteht, welchen man nicht unterschreiten sollte.
Quellcode gibt es hier.

